こんばんは!!
鹿嶋市 地域おこし協力隊 ユウナです。
今日はぽかぽかですね!!
日中でかけられたら。。。いいなぁ(笑)
と思いながら。。
さて!
鹿嶋市の地域おこし協力隊として初めての企画という企画です
まあでも市民向けではありません。。すみません
いつかしっかり市民向けもやりますし、市外向けもやります!
でん!!

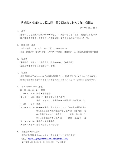
第1回 あれこれ知り隊!交流会
4/10の午後開催です。
鹿嶋市の協力隊が一人で、さみしー思いをしているので
かまってくださいって企画です(笑)
(笑)冗談です
今回のメインは、ほぼ山下さん
以前も何度かブログで紹介させていただいた
映画監督の元地域おこし協力隊 山下大裕さん をお迎えして
映像で伝えることとは
何が大切なのか
そんなことを講演していただこうと思っております。
このブログを見てくれた
地域おこし協力隊の方、是非
この機会をご活用ください!!
ちなみに会場は 笠間市にある
笠間クラインガルテン です。
会場がしゃれている。。。自分の農園が持てるとか。。?
今月末にクラインガルテンに伺いますので、会場レポートします!
交流会についての詳細はこちら!
詳細はこちら


ここまで作るのに、どれだけ苦労したか(笑)
周囲との調整に時間かけすぎました。
申し込み締め切りが 29日です。
GOOGLE FORMの良い所は
バシッと回答打ち切りにできるところです(笑)
なんて、
たくさん集まらなかったら、延長も考えます。。。
ちなみに
茨城県近郊で、是非参加したいっていう
協力隊の方いましたら
連絡ください。対応します。
当日が、たのしみじゃい!
フィードバックできるよう、頑張ります。
主催がんばります。
ひー
今日はここまでです。
ご覧いただきありがとうございました!
チャトラです。
。。、。笠間市。。、。
笠間市にユウナ先生が行ったコトあるか知りませんが。。、。スゴく良いトコだと思います♪(//∇//)。、。あまりに良すぎて移住するとか言わないように、しっかり予防注射💉しときますと。、。
⭐そもそも地場産業としての陶器産業がしっかりと隅々まで根付いてます。、。信仰。、、といっても過言でないくらい。、、
⭐伝統的な『笠間焼き』という陶器産業を至高とする市の保護政策は。、、他の自治体から見たら過激過ぎ。、、市内は陶器まみれです♪(//∇//)一日中居ても飽きません。、、ギネス級の巨大陶器が市内のどっかにドッカリ在るそうです。、、
⭐ひと昔前は、交通面で行きにくさがあったのですが、近年バイパス道などの整備が進み。、。けっこうアクセスも楽チン。、、
。、。とまあ、いいトコずくめ。、。ですが、あくまで個人の感想なので。、。好みが分かれるトコでしょうかネ⭐。、。笠間市に関しては。、。最近ゼンゼンごぶさたしてますが。、。チャトラは笠間市大好き♪(//∇//)。、。
日本三大稲荷のひとつ。、、笠間稲荷がまた。、。圧巻。、、笠間市強すぎ。、、負けないように主催p(^-^)qがんばってくださいネ⭐。、。
おやすみなさい♪。。、。.. .z .. Z .. .. .z ..
あ、笠間市芸術の森公園は入場無料。。、。一日中遊んでも飽きない巨大公園。。、。です♪(//∇//)。、。。.. .z .. Z .. .. .z .. ..
コメントありがとうございます!
え、めっちゃ良い所じゃないですか。
笠間焼のことは知っていましたが、めちゃ良い所ですね。。
鹿嶋で満足してますので、移住はしませんが。。。(笑)
ゆっくり散策したいです!